为全面了解我国农村人口流动和土地流转情况,英国正版365官方网站农业经济系定于2015年6月24日—2015年6月30日期间,从英国正版365官方网站在校本科生以及全日制研究生中招募60名江苏籍调查联络员和18名调查员,利用暑假在江苏农村开展调研。
此次调查不仅提供相应的物质报酬、加深参与者对农村现状和社会调查研究程序的了解,同时也可作为大二学生“社会实践课程”(2学分)的重要组成部分,也可作为人文社科类SRT申请或保研的重要研究经历,希望大家踊跃报名。
一、志愿者招募条件
1、所有在校大学生(本科、硕士、博士不限);
2、18名调查员户籍不限;60名江苏籍调查联络员需来自下面38个县(市、区)的农村地区或有亲朋在农村地区(村庄需有耕地)。
3、能够参加“2015暑期调查”活动的培训、调查联络或问卷调查。
二、调查地点
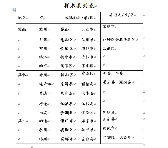
根据江苏省农村土地确权推进情况及农民人均收入情况,确定38个样本县(市、区)列表。每个县需要3名调查联络员。最终结合调查联络员的招聘情况,选择其中的20县(市、区)进行调查。

三、调查时间、方式及报酬
调研方式:经管院教师带领调查员每天调查1个县,每县分3队由联络员指引进行整组(原生产队)调查。调查将由苏北向苏南进行,共持续约20天时间。
问卷调查,无难度,主要内容是家庭成员工作情况及土地流转情况。平均15分钟/份。
调查对象:村小组(原生产队)内所有有承包地的农户。
调研时间:7月13日由学校出发赶赴苏北。
调查联络员责任与报酬:负责指引调查队去相应的村庄(例如,农村联络员的家庭所在地),参与1天的调查,并对当天没能访问到的农户进行补充调查。报酬:200元/村的联络费+10元/份的问卷调查费+1天的食宿。
调查员的责任与报酬:跟队完成相应的调查任务。报酬:50元/天+较高级的食宿条件
四、报名方式与培训
请有意参加此次社会调查的同学于2015年6月30日前将个人信息编辑成短信,以“姓名——手机号——年级——学院——户籍所在的县市名称”的方式发到以下任一手机:
胡 杨 同学 13770596282
顾天竹 同学 15195985168
纪月清 老师 13913038609
我们将在6月30日晚20:00点进行一个简短(不超过20分钟)培训,较为具体地介绍调查内容及调查组织情况。