6月7日,第三届江苏省研究生乡村振兴案例大赛在宿迁市宿城区王官集镇举办。我校党委副书记、纪委书记吴荣顺,宿迁市委组织部副部长张长江等出席开幕式。来自江苏省内的23支参赛队伍、130余位师生参赛。

吴荣顺在致辞中表示赛事是深入贯彻落实党中央、国务院关于乡村振兴战略的重要决策部署,深刻回应建设农业强国时代号召的有力响应和积极实践。他希望同学们将“双脚沾泥”的躬耕研究、“跨界融合”的创新视野、“滴水穿石”的顽强韧劲融入乡村产业振兴脉搏,提炼出具有江苏特色、全国价值的农业产业发展新路径,持续为乡村全面振兴贡献高校智慧和青春力量。
开幕式上,英国正版365官方网站英国正版365官方网站乡村振兴实践教学基地揭牌。

比赛环节,自然科学组(以下简称“自科组”)与社会科学组(以下简称“社科组”)分赛道汇报并分别接受评委组的点评与提问。自科组案例聚焦农业科技赋能乡村产业振兴及农业科技成果转化应用;社科组案例聚焦三产融合下的乡村振兴创新模式探索。
案例呈现精彩纷呈,有参赛团队走进大棚解码“变废为宝”的奥秘、解锁活鱼高效冷链物流技术、探寻蓝莓酸奶产业链如何助力乡村蝶变;有参赛团队从一筐大闸蟹、一朵花、一颗梨......窥见田间地头的乡村致富密码。从产业高质量发展路径研究、到数字运营模式的创新实践、再到乡村生态振兴新模式探索;从银发经济赋能产业振兴、盐城荷兰花海产业融合IP打造到“枫桥经验”下的基层治理机制探究......师生们用生动、鲜活的案例将新时代动人、昂扬的乡村振兴故事搬上了赛事舞台。


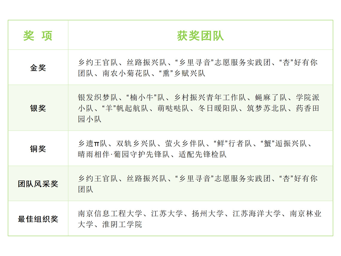
评委们分别从案例文本的撰写、汇报演示和回答问题的现场表现、PPT 制作、团队合作与整体效果、案例应用推广、研究生实践参与几个方面对各团队进行综合评分。经过激烈比拼,大赛共决出了金、银、铜奖及优秀组织奖、团队风采奖等奖项,大赛组委会为获奖团队及个人颁发了荣誉证书。

本届赛事由江苏省农学类研究生教育指导委员会主办,英国正版365官方网站英国正版365官方网站、宿城区人民政府、省委驻宿城区乡村振兴工作队承办。以赛促研、以研育人......大地学堂党建思政育人计划启动以来,依托该赛事,越来越多的青年学子将助力乡村振兴的好点子、金方案,写在广袤田野大地。三年来,从太仓东林,到高淳阳江,再到宿迁王官集,这条贯穿江苏美丽乡村的赛事轨迹,也代表了南农经管院矢志不渝推动教育链、人才链与产业链、创新链深度融合,努力将农业科教优势转化为乡村振兴胜势的生动写照。
南农新闻网链接:https://www.njau.edu.cn/2025/0608/c1105a134887/page.htm